十大足彩平台

  • 亚洲十大足彩排行榜门户网站
  •   
    • 搜索
太阳城app 2026世界杯投注 博彩网址导航 威尼斯人博彩 澳门博彩平台 世界杯官网买球平台
您当前的位置:首页 > 开平市科工商务局 > 其它栏目
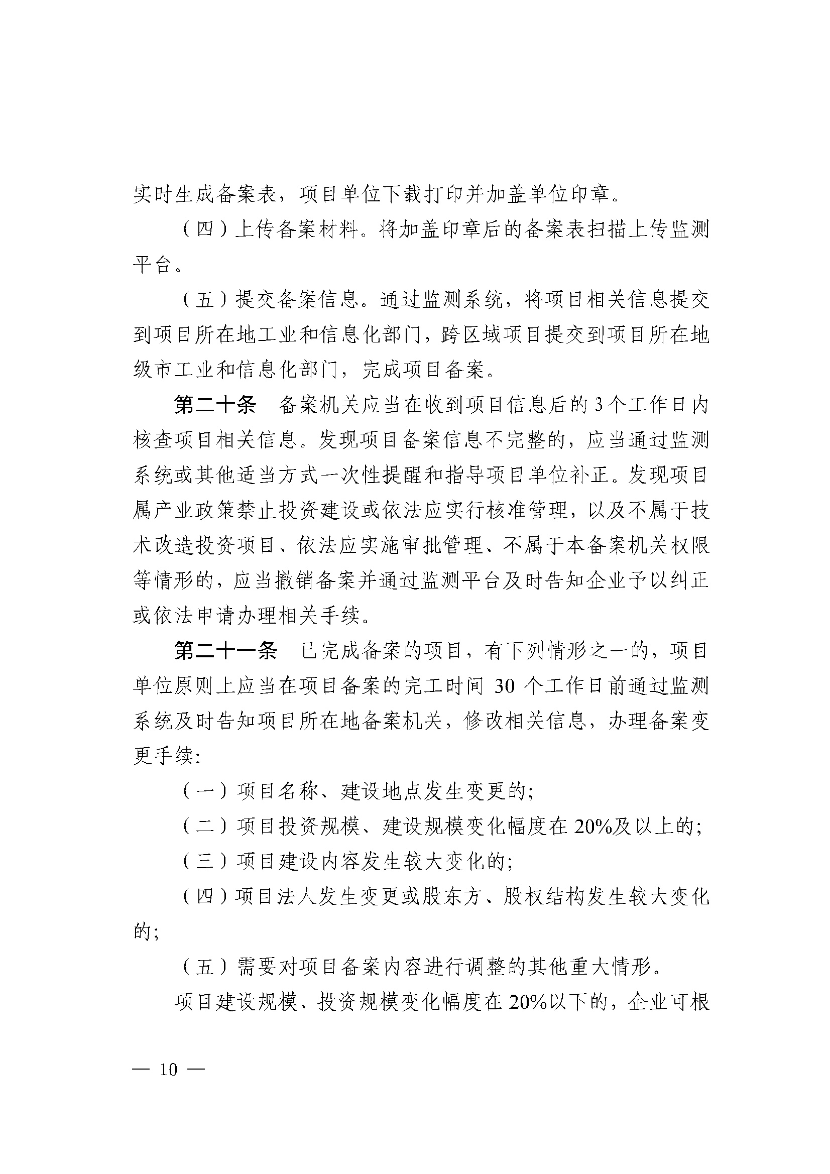
江门市工业和信息化局转发关于企业技术改造投资项目核准和备案管理的实施细则的通知
发布日期:2019-12-12 18:22:00
来源: 本网
打印
【字体:

便函[2019]134号_江门市工业和信息化局转发关于企业技术改造投资项目核准和备案管理的实施细则的通知.ceb.jpg便函[2019]134号_江门市工业和信息化局转发关于企业技术改造投资项目核准和备案管理的实施细则的通知.ceb2.jpg便函2019134附件.jpg便函2019134附件2.jpg便函2019134附件3.jpg便函2019134附件4.jpg便函2019134附件5.jpg便函2019134附件6.jpg便函2019134附件7.jpg便函2019134附件8.jpg便函2019134附件9.jpg便函2019134附件10.jpg便函2019134附件11.jpg便函2019134附件12.jpg便函2019134附件13.jpg便函2019134附件14.jpg便函2019134附件15.jpg便函2019134附件16.jpg

相关附件:

 
美高梅博彩 |
联系我们 网站帮助 网站地图 服务申明
 版权所有:十大足彩平台    主办:十大足彩平台 
备案编号: 粤ICP备05079694号  网站标识码:4407830003  粤公网安备; 44078302000116