十大足彩平台
亚洲十大足彩排行榜门户网站
关注我们:
搜索
今天是2019年4月13日 星期六
欢迎进入开平市自然资源局!
跳转提醒
你即将跳出本网站访问外部链接,确认请点击下面的确定
确定
博彩平台
十大正规买球app
DB真人
金沙博彩
DB真人
澳门银河网上赌场
您当前的位置:
首页
>
开平市自然资源局
>
规划公告
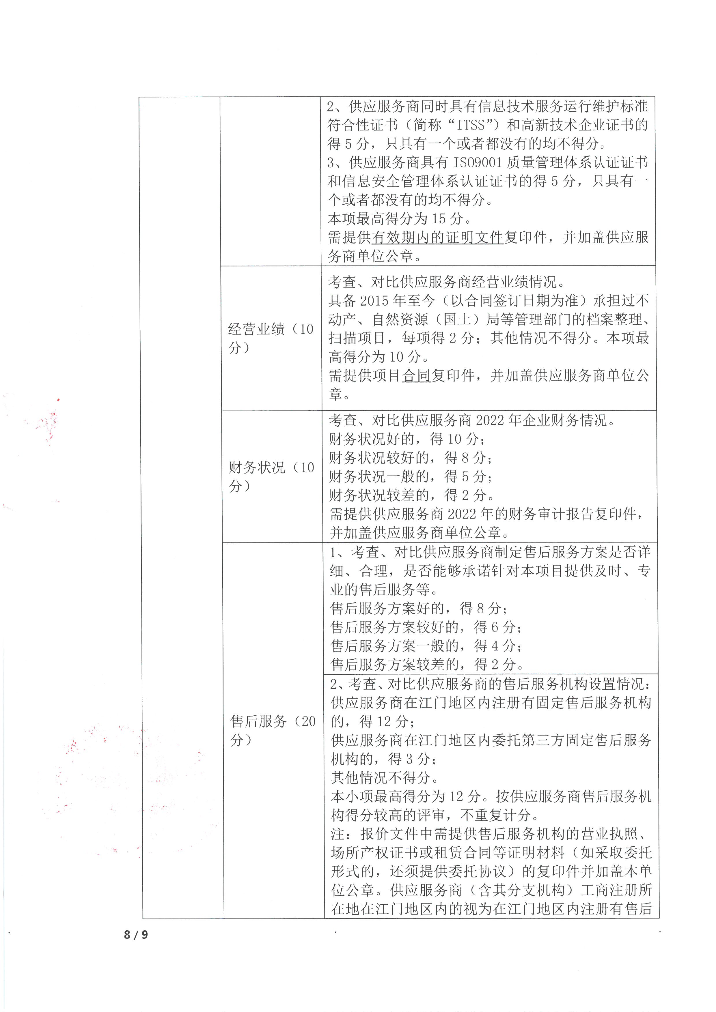
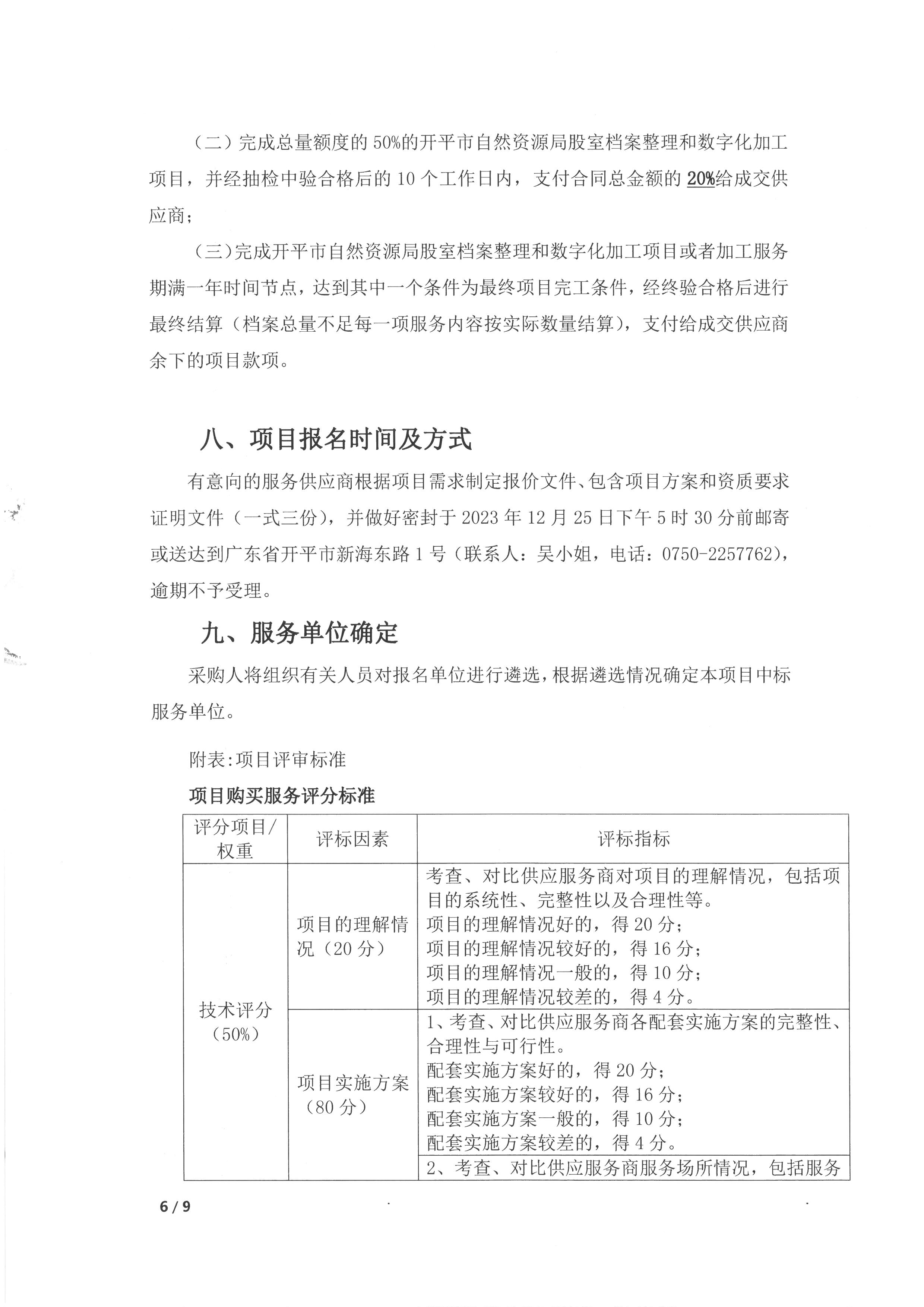
开平市自然资源局股室档案整理和数字化加工项目
发布日期:2023-12-15 10:28
来源:
本网
分享到:
打印
【字体:
小
中
大
】
内容导航:
SKM_C22623121510460.pdf
首 页
上一页
1
下一页
尾 页
转到第
页
相关新闻:
相关图片:
相关附件:
世界杯压球 |
联系我们
|
网站帮助
|
网站地图
|
服务申明
版权所有:足彩平台
主办:亚洲十大足彩排行榜
备案编号:
粤ICP备05079694号
网站标识码:4407830003
粤公网安备; 44078302000116
开平发布政务微博
开平发布政务微信